Tentang Kami

Hauling Profesional untuk Bisnis Tambang Makin Optimal!

PT PATRA KAWANUA EMBALUT NUSANTARA merupakan sebuah perusahaan jasa angkutan yang berfokus pada transportasi logistik batu bara. Kami menghadirkan layanan yang berfokus pada efisiensi operasional dari skala kecil hingga besar dengan armada dump truck berkualitas tinggi.

Di tengah kebutuhan industri pertambangan yang terus berkembang, kami hadir sebagai perusahaan yang berambisi menjadi salah satu penyedia layanan angkutan terdepan. Fokus kami tidak hanya pada penyediaan armada dump truck yang andal, tapi juga pada layanan lengkap yang mencakup pengemudi berpengalaman dan perlengkapan pendukung operasional yang siap melayani seluruh wilayah Kabupaten Kutai Barat.

Visi

Menjadi perusahaan angkutan batu bara yang andal, efisien, terpercaya, dan siap mendukung kelancaran operasional pertambangan mitra kerja.

Misi

  • Menyediakan unit dump truck yang terawat dan siap pakai kapan saja.
  • Menghadirkan pengemudi profesional yang memahami medan operasional.
  • Menjaga performa armada melalui perawatan berkala dan inspeksi teknis rutin.

Moto

Professional & Reliable Partner

Nilai Lebih yang Ada di Perusahaan Kami!

Unit Terawat

Seluruh unit kami dirawat secara berkala untuk menjamin performa prima di setiap proyek Anda.

Pengemudi Profesional

Setiap kendaraan kami telah mencakup pengemudi profesional yang memahami karakteristik medan Kutai Barat.

Armada Banyak

Dengan 20 unit yang siap beroperasi, kami mampu menangani kebutuhan angkutan batu bara dalam jumlah besar.

Tim Kami

Patra Mandagi

Komisaris

Mustakim

Direktur

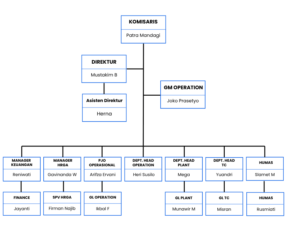
Struktur Organisasi

Pesan Sekarang dan Hadirkan Pengiriman yang Tepat Waktu!

PATRA KAWANUA EMBALUT NUSANTARA

Jalan Abdullah Sani RT 03 RW 00, Desa Embalut, Kecamatan Tenggarong Seberang, Kabupaten Kutai Kartanegara, Kalimantan Timur

Copyright © 2025 PATRA KAWANUA EMBALUT NUSANTARA